Monitor Internet Logo

Radio Modifications

Realistic DX-394

Realistic DX-394

Noise Blanker Mods


Introduction

Those who have used the noise blanker button will note that it has no apparent effect on the interference. This is because it is designed to be proof against "impulse-type" noise such as may be heard on an AM radio in a car. These wide-band products mix so well with the wanted signal that they become a part of it. While the noise blanker circuit can help reduce noise it cannot eliminate all the noise products and can introduce some audio distortion. It has been reported that the stock performance on AM is marginal at best and it just doesn't work at all on CW/SSB. The modifications will improve the AM noise blanker performance and allows it to work fully on CW/SSB.

Circuit Diagram
DX-394 Noise Blanker Input Stage Modifications

Noise Blanker Input Stage

DX-394 Noise Blanker Output Stage Modifications

Noise Blanker Output Stage


Parts List
Component Type Value Quantity
Resistor 4.7k 0.6W 1
Resistor 270k 0.6W 1
Ceramic Capacitor 100pF (101) 50V 1
Ceramic Capacitor 0.047uF (473) 50V 1
Ceramic Capacitor 0.1uF (104) 50V 2

The resistors are Metal Film 1% 0.6W. Dimensions: 6.5mm x 2.5mm dia.
However, you can use 2% or 5% resistors at 0.5W or 0.25W.

The small blue capacitors are resin-dipped high quality multilayer plate ceramic.

Procedure
DX-394 Noise Blanker Input Stage

Removal of the surface mount ceramic capacitor C43 and the fitting of a standard 100pF ceramic capacitor and a 4.7k resistor is performed during the 455kHz IF modifications.

Solder a 0.1uF (104) ceramic capacitor across R91 and C86.


DX-394 Noise Blanker Output Stage

Place a 270k 0.6W standard resistor across the 220k surface mount resistor R180.

Solder a 0.047uF (473) ceramic capacitor across the Collector and Emitter of Q33, see photo.



bhi DSP AM Noise Blanker Modifications

After installing the DSP module you will notice a reduction in the effectiveness of the AM noise blanker. This is because audio muting is applied within the input stage of the audio power amplifier IC4 and not IF muting like in the SSB product detector. The DSP module is introduced between the output of the audio preamplifier transistor Q28 and the input of the power amplifier IC4. A Digital Signal Processor converts the analogue audio signal into a digital representation. It differentiates the speech from the noise. The unwanted noise and interference is then attenuated to leave only the speech. This digital signal must be converted back into an analogue signal. The conversion and processing takes time, so the audio signal is delayed from reaching the power amplifier. This time delay will still occur even if you deselect the noise cancellation. The noise blanking pulses fed to pin 4 of IC4 are out of step with the delayed audio from the DSP module. To correct this the blanking pulses must be applied to a muting circuit before the DSP module. Fortunately one already exists in the DX-394. IC3 a Quad Bilateral Switch (TC4066F) is used to select the audio path for each mode, AM, SSB and CW. By simply adding a transistor switch (BC184L) controlled by the noise blanking pulses the control pin of the AM section of IC3 (pin 13) will mute the audio signal before entering the DSP module.

Circuit Diagram
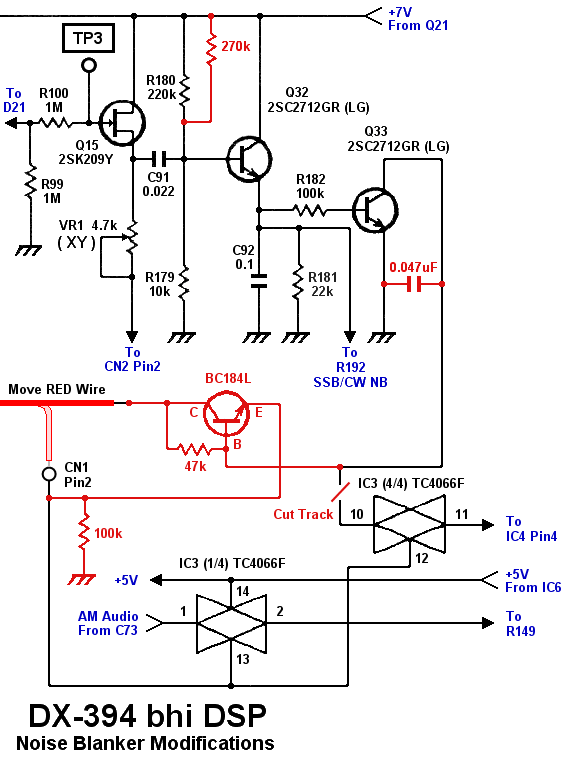
DX-394 AM Noise Blanker Output Stage and AM Muting Modifications

Noise Blanker Output Stage and AM Muting


Parts List
Component Type Value Quantity
Resistor 47k 0.6W 1
Resistor 100k 0.6W 1
Resistor 270k 0.6W 1
Ceramic Capacitor 0.047uF (473) 50V 1
Transistor BC184L 1

The resistors are Metal Film 1% 0.6W. Dimensions: 6.5mm x 2.5mm dia.
However, you can use 2% or 5% resistors at 0.5W or 0.25W.

The small blue capacitors are resin-dipped high quality multilayer plate ceramic.

Procedure
Connector Block CN1 BC184L Transistor Location and Wiring
Look for CN1 unplug this block and using a small screwdriver release the connector on pin 2 red wire, see photo. Remove it from the block and solder a length of red wire to it. Then using a short piece of heat shrink tube to cover the connector and red wire. Thread this red wire back through the cable loom to the location of the BC184L transistor. Plug the connector block back into the main board at CN1.

Solder a 270k resistor across the 220k surface mount resistor R180.


Q33 Transistor Location

Cut the PCB track from the collector of Q33 at the position shown in the photo.

Solder a 0.047uF (473) ceramic capacitor across the Collector and Emitter of Q33

Solder a length of white wire to the Collector of Q33.


BC184L Transistor

Using a 'Quick Stick' pad mount face down a BC184L transistor with its Emitter to pin 2 of CN1.

Solder a 47k resistor across the Collector and Base of the transistor, see photo.

Solder a 100k resistor at the position shown in the photo.

Solder the red wire from the logic PCB to the Collector of the transistor.

Solder the white wire from the Collector of Q33 to the Base of the transistor.

Back